Basic Drawing
本章將會介紹一個基礎的3d圖形(主要由2d sketch組成),讓同學熟習使用不同的面的2d sketch組合成一個3d圖形,介紹完之後,在本章的最下面會有幾條練習題。
1. Bracket
Step 1
- 用hotkey
s快速搜尋 - 搜尋
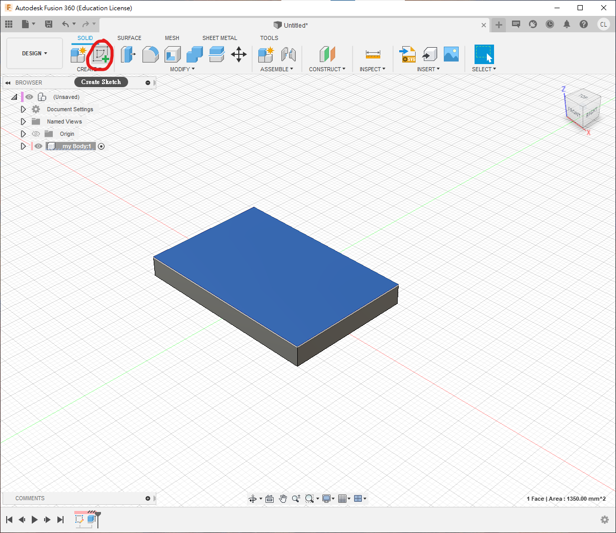
new component建立一個新的元件

Step 2
- 用
new sketch在xz平面上建立一個新的2D sketch

- 用hotkey
c和r建立圓形和長方形
💡TIP
利用hotkey d 來標示尺寸

- 利用2D約束,將長方形相切和固定,之後就可以繼續跟據尺寸劃餘下的部分


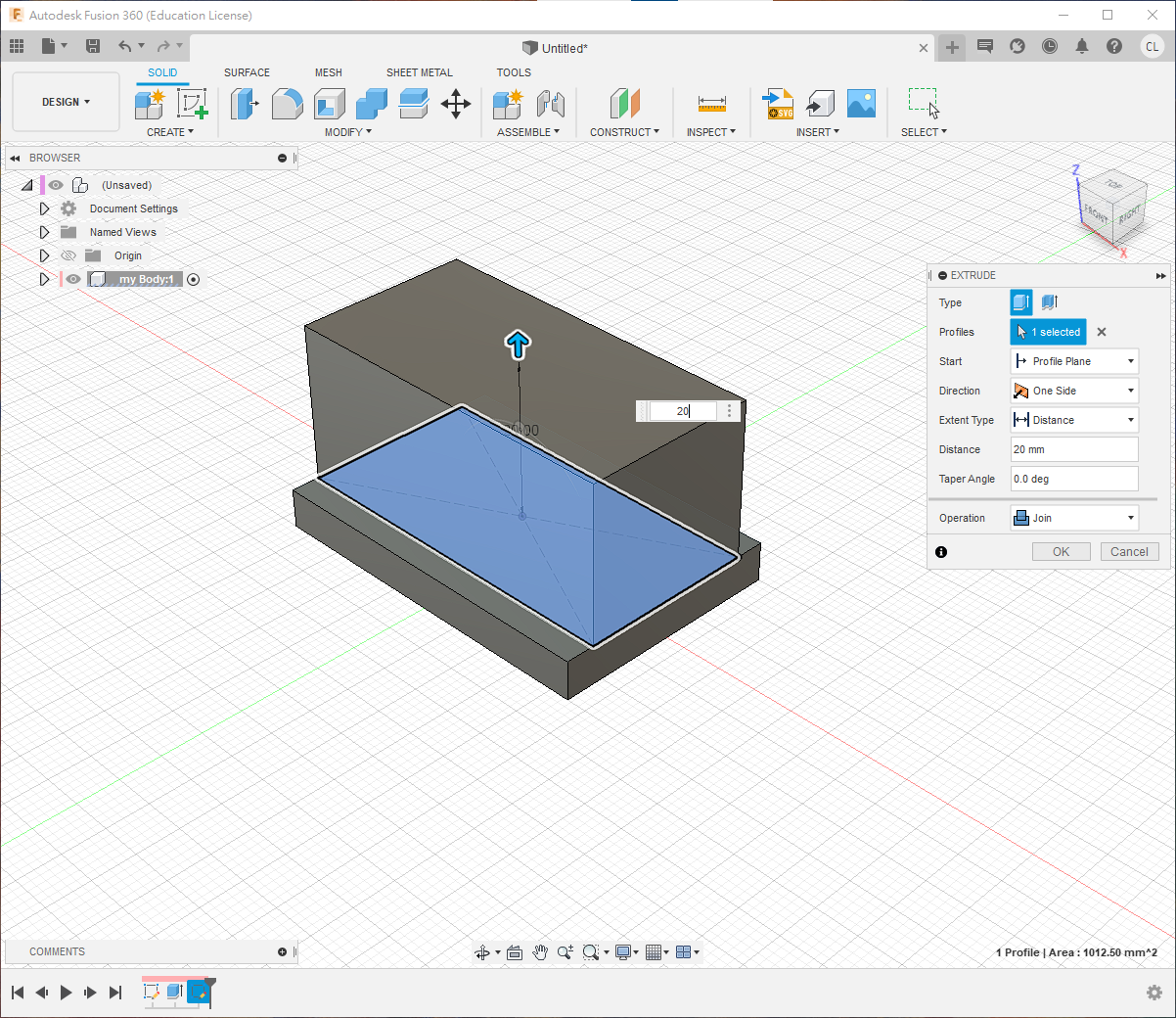
- 用hotkey
e擠出實體,尺寸為32.5,最好選擇對稱,方便另一個面的編輯(也可以不用對稱)

Step 3
- 在右側的面建立一個2D sketch

- 跟據尺寸,劃中心線和一個圓形
- 中心線可以用hotkey
x來將實線轉換成作圖線 - 兩邊的斜角有兩種方法去劃:
- 一是先劃好一邊,再用
mirror - 另一個方法是隨意劃好兩邊的線,再用2D約束令其對稱
- 一是先劃好一邊,再用


- 最後用hotkey
e選擇去切去的部分,用to object指定後面的面切去

Step 4
- 在上方的面建立一個2d sketch

建立一條中心線
用hotkey
x將線轉成作圖線隨意劃兩個圓
用2D 約束,將圓指定為相等,垂直和對稱
💡TIP
你也可以劃好一邊後用mirror將其鏡像
- 之後指定其餘的尺寸


- 用hotkey
e,將兩個孔切掉,跟之前一樣,用to object

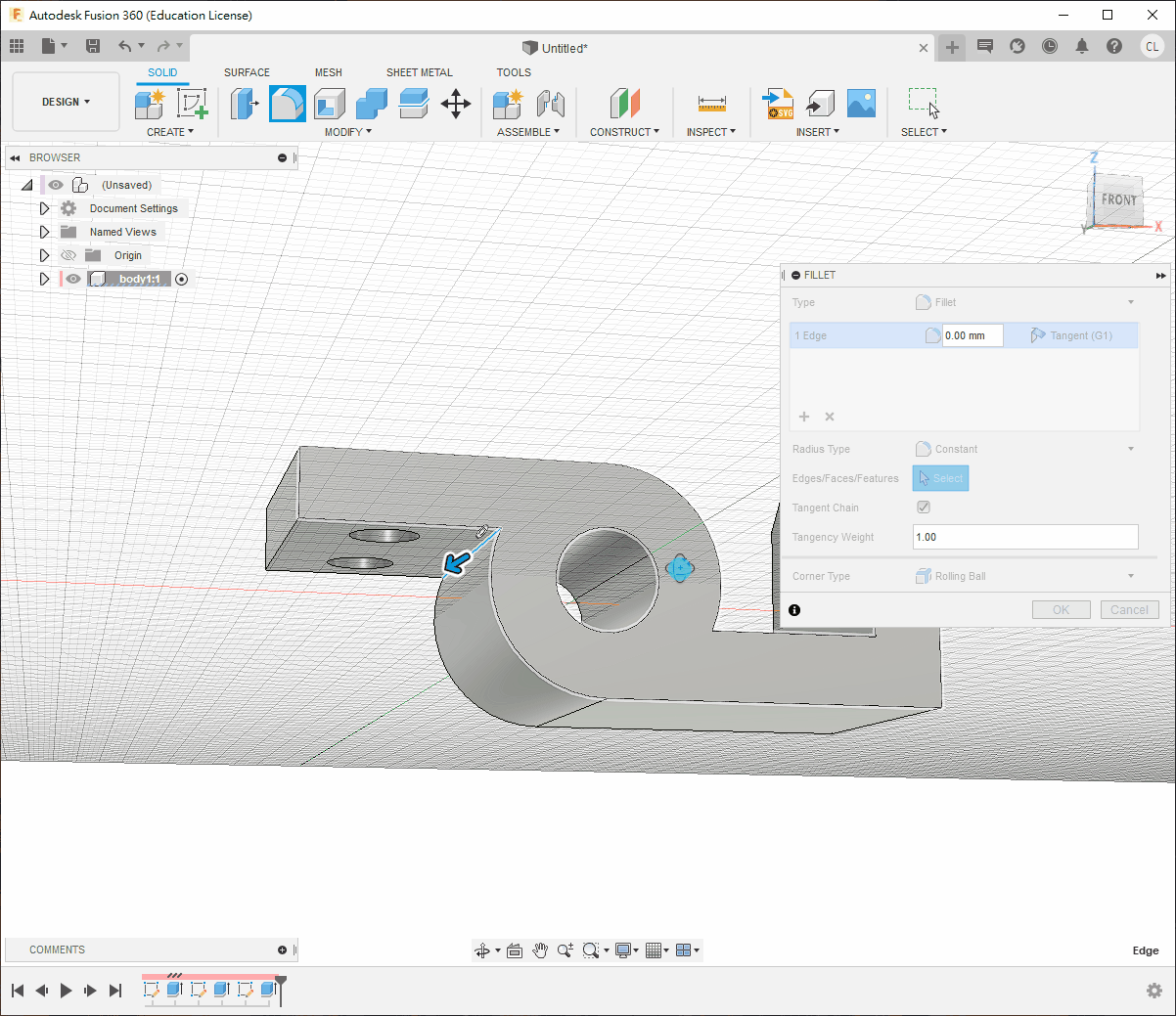
Step 5
- 最後,用hotkey
f,選擇fillet工具,選取三條邊,將其修2mm半徑

2. Guide block
Step 1
- 用hotkey
s搜尋new component開一個新的component

搜尋
sketch,在xy平面上開一個新的sketch搜尋
center rectangle,在中心點建立一個任意大小的長方形

- 用hotkey
d,標示長方形尺寸

- 用hotkey
e,擠出長方形高度為5mm

Step 2
- 在長方形的上方建立一個
new sketch

- 用
center rectangle,畫一個稍為小一點的長方形

- 擠出高度
20mm

Step 3
- 在右側的面建立一個new sketch

用hotkey
r隨意畫一個長方形之後用2d約束的midPoint將方形貼齊到中點
用
d標示尺寸

- 用hotkey
e切去中心的位置,選擇to object選左側的面

Step 4
- 在正面的的面建立一個new sketch

- 任意劃兩條切角的線,再用對稱約束將兩條線指定對稱


- 用
e將角落切去,切去時選擇用to object

3. 練習題
3.1
3.2
3.3
3.4
3.5
3.6
3.7
3.8
3.9
Hints:
- 先不用理會圓角位置, 建立一個大概的側視圖, 然後標示尺寸, 之後對稱擠出

圖則中的
Ø20 THRU ALL ⌵24X82º即直徑20mm的孔countersink(沉孔)82º,可以使用holes指令來創建孔:使用快捷鍵
H或者在菜單上找到holes指令選擇孔的位置,選擇左邊的垂直邊作為參考,距離32mm,然後選擇上方的水平邊作為參考,距離31mm
在
hole type中,選擇第三個選項,即沉孔Countersink,然後選擇孔的角度為82度在
hole tap type中,選擇第一個選項Simple,因為不需要攻螺絲牙在
Drill Point中,選擇任何一個選項都可以,因為這個孔是完全穿透的

- 最後
- 使用sketch劃好要製作的孔,然後用extrude指令減去不需要的部分
- 或者使用hole指令來完成孔的製作
- 使用chamfer指令來修剪角落
- 使用fillet指令來修圓角


